Wie verarbeitet Finmatics Belege?
In diesem Artikel erfahren Sie, wie Finmatics Belege ausliest und verarbeitet.
Belegeingang
Nachdem der Beleg in das System gelangt wird dieser gespeichert. Wie Belege an Finmatics übertragen werden können, erfahren Sie in folgendem Artikel: Wie kann ich Dokumente an Finmatics übertragen?.
Verarbeitung je Belegart
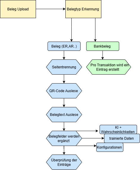
Das System prüft nun, ob es sich um einen normalen Beleg (z.B. Eingangs,- oder Ausgangsrechnung) oder einen Bankbeleg handelt.

Bankbeleg
Mit Hilfe von KI wird jede Zeile der Banktransaktionen abgespalten und vorhergesagt. Weitere Informationen erhalten Sie in: Wie kann ich Banktransaktionen (Kontoauszüge) mit Finmatics verarbeiten?.
Beleg
Zunächst erfolgt die Seitentrennung und falls vorhanden, die Auslese des QR-Codes auf dem Beleg. Anschließend wird der gesamte Text des Belegs ausgelesen und dieser den entsprechenden Belegfeldern zugeordnet. Zudem werden Belegfelder durch die Finmatics KI befüllt. Hierbei versuchen verschiedene KI-Modelle, das beste Ergebnis zu erzielen, und befüllen die Felder mithilfe von Wahrscheinlichkeiten, speziellen Konfigurationen oder auch mit Hilfe von Daten, welche der KI im Trainingscenter durch gezielte Aufgaben antrainiert wurden. Weitere Informationen erhalten Sie in Was kann ich in der Training-Ansicht machen?.
Bei Eingangs- und Ausgangsrechnungen wird der Geschäftspartner frühzeitig in der Verarbeitungspipeline zugeordnet, da viele andere Modelle von der Identifizierung des Geschäftspartners abhängig sind (z.B. Kontonummer oder Buchungstext). Dabei besteht die Möglichkeit, entweder einen bestehenden Geschäftspartner aus den Stammdaten zuzuordnen oder bei Bedarf einen neuen Geschäftspartner anzulegen.
Bei bestimmten Belegfeldern werden sogenannte „Sanity Checks“ eingesetzt, um die Einträge zu überprüfen. Wurde das Originaldokument getrennt, wird dieses entfernt und nur die getrennten Seiten zur Ansicht freigegeben. Der Beleg steht nun für den nächsten Verarbeitungsschritt zur Verfügung.